高考复读 南京高考复读学校
南京高考复读 南京高考复读班
网站首页 南京高考复读学校 关于我们 南京高考复读学校 办学动态 南京高考复读学校 办学项目 南京高考复读学校 招生信息 南京高考复读学校 备考指南 南京高考复读学校 专家名师 南京高考复读学校 联系我们 南京高考复读学校 名师招聘
南京高考复读
南京高考复读学校

高考复读

艺考文化冲刺

艺考培训

中考复读

高考复读
高考复读

电话:025-58908066 58908077
手机:153-3518-8837(微信)
校区地址:
江苏省南京市江宁区吉山大道1号

现在的位置 >>主页 >办学动态

2016年中央美术学院报考指南,终于来了!

发布时间:2016-03-14 11:10:50 编辑:未知 浏览次数:0

中央美术学院简介

中央美术学院:是中央部属高校,中华人民共和国教育部直属的唯一一所高等美术学院,全国72所教育部直属高等学校之一。

学历层次:一本 艺术类一本

学校级别:九大美院 31所独立性院校 教育部直属

录取规则:按文化成绩次序 按专业成绩次序 优先录取

美考科目:素描 速写 色彩 创意设计 命题创作 创作草图 书法类 美术赏析

招生人数:500-1000人

文化课提档线:400-500分

招生省份:全国招生

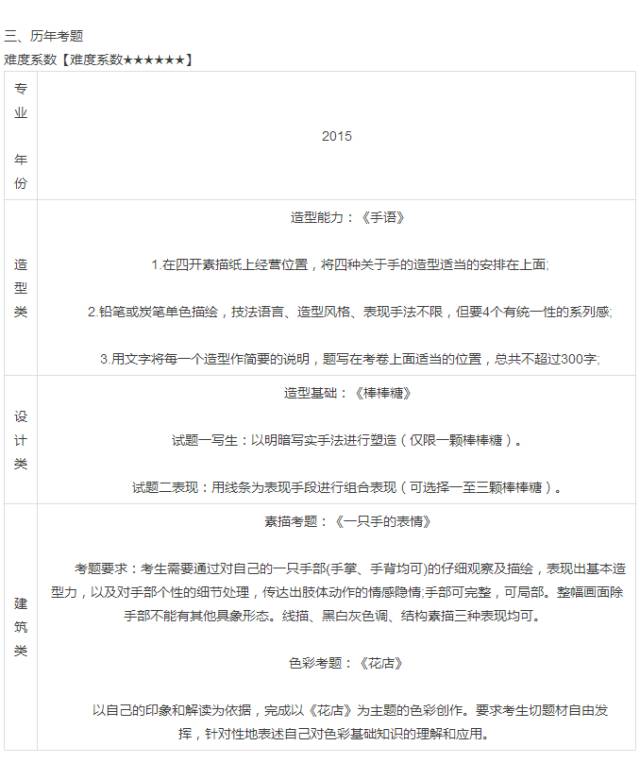
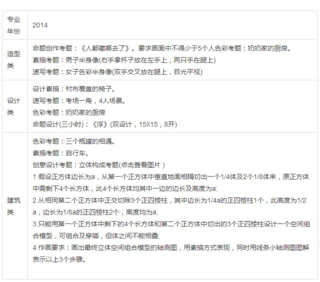
各专业考试科目:

造型学院:素描、速写 、色彩、命题创作

设计学院:造型基础、设计基础

建筑学院:建筑素描、建筑色彩、立体设计

实验艺术学院:造型能力、命题创作、思维活力、美术鉴赏

 



 

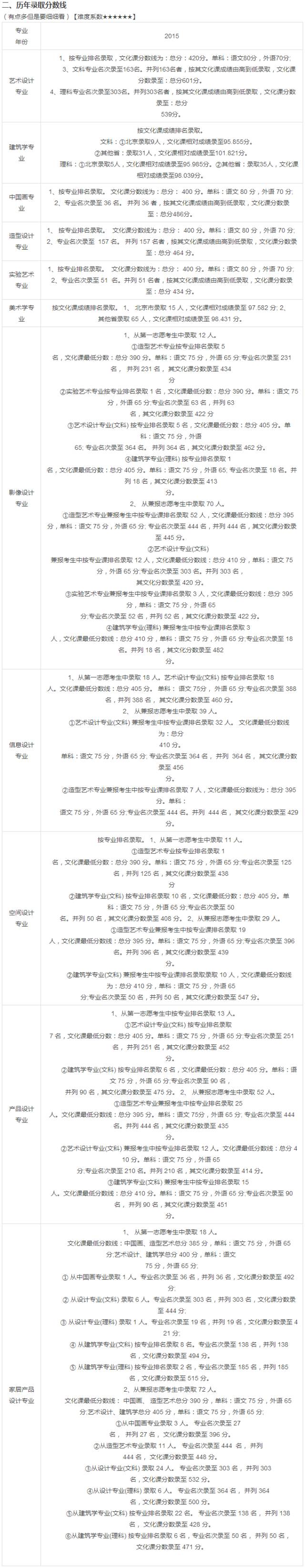
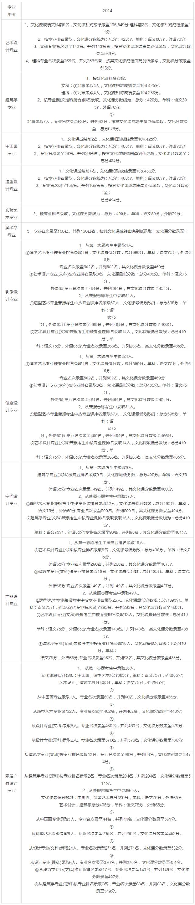
一、历年招生人数

【难度系数★★★★★★】

老师解读:2015年央美本科招生计划人数为821人,较往年减少14人。




 

【以上摘自网络】


相关文章

江苏省南京市江宁区吉山大道1号  电话:025-58908066 58908077 15335188837(微信同号) xml地图 txt地图
交通便捷、环境优雅、配套齐全的南京高考复读学校欢迎每一个有理想的人。  技术支持:南京网络推广公司-企速排 苏ICP备2021026872号-3